Integra Bry

Conjunto de endpoints para facilitar integração com PSCs e disponibilizar assinatura utilizando HUB Signer

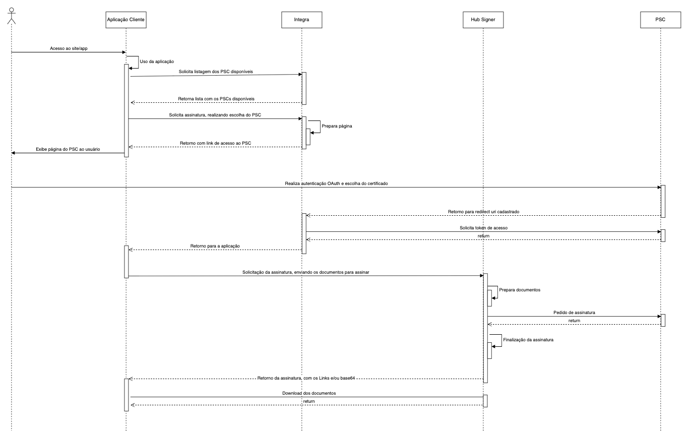
Para acessar o serviço:

  1. Gere um token de acesso em nossa plataforma Bry Cloud: documentação
  2. (Opcional) Liste os PSCs disponíveis através do endpoint /api/service/psc/list;
  3. Gere um token de acesso para o PSC desejado utilizando endpoint /api/service/psc/link;
  4. Acesse o link gerado e realize a escolha do certificado que será utilizado na assinatura;
  5. Realize a assinatura digital utilizando https://integra.hom.bry.com.br/api/service como URL Base do PSC;

Diagrama ilustrativo do fluxo de integração entre sistemas cliente, PSCs e o HUB Signer, demonstrando o processo de autenticação e assinatura digital.

Diagrama de Integração